77779193永利官网
学校首页
搜索
永利官网
学院简介
现任领导
院办公室
系、部、中心
专业介绍
师资队伍
教师列表
人才培养
本科生教育
研究生教育
校外实习基地
审核评估
科学研究
科研概况
科研团队
科研平台
科研项目
学生与党建工作
团学动态
心理指导
招生就业
本科生招生
研究生招生
就业信息
资料下载
学生专用
教师专用
首页
永利官网
学院简介
现任领导
院办公室
系、部、中心
专业介绍
新闻资讯
通知公告
学院要闻
学术动态
机构设置
学术委员会
学位评定分委员会
师德师风建设小组
本科教学指导委员会
师资队伍
教师列表
人才培养
本科生教育
研究生教育
校外实习基地
审核评估
党团工作
党建工作
团建工作
招生就业
本科生招生
研究生招生
就业信息
学生与党建工作
团学动态
心理指导
科学研究
科研概况
科研团队
科研平台
科研项目
资料下载
学生专用
教师专用
实践基地
学校首页
×
新闻资讯
位置:
首页
新闻资讯
通知公告
通知公告
学院要闻
学术动态
新闻资讯
通知公告
学院要闻
学术动态
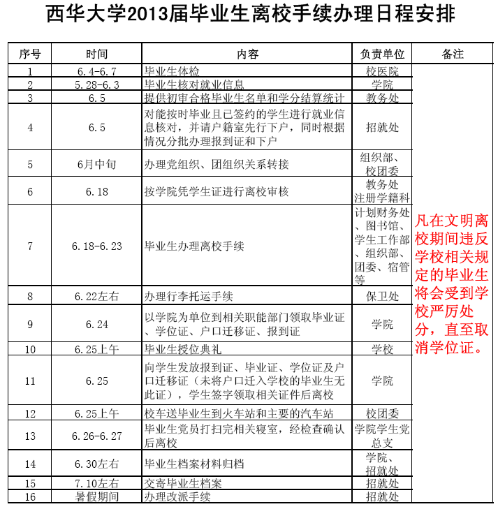
2013届毕业生离校相关事宜
作者:万志昂
来源:本站原创
发布时间:2013-05-28
点击:
1701
上一篇:
下一篇:
最新动态
以练促学强本领 模拟实战助就业 ——77779193永利官网开展模拟面试活动
77779193永利官网扎实开展2026届毕业设计(论文)中期检查工作
凝聚科研合力 服务制造强省 ——77779193永利官网科研工作大讨论扎实推进
重温红色记忆,勇担时代使命 ——77779193永利官网组织入党积极分子参观陈毅纪念园并开展现场党课教育