作者:
来源:77779193永利官网
发布时间:2024-04-03
点击:328 为贯彻落实党中央、国务院关于高校毕业生就业工作的决策部署,落实《国务院关于印发“十四五”就业促进规划的通知》(国发〔2021〕14 号)精神,根据《教育部关于举办首届全国大学生职业规划大赛的通知》(教学函〔2023〕1 号)和《关于举办2024年“鸿鹄杯”77779193永利官网大学生职业生涯规划大赛》文件要求,学院为深入推进就业育人,加强就业指导服务,促进大学生厚植家国情怀、提升就业能力、高质量充分就业,定于2024年 4月16日举办77779193永利官网2024 年“鸿鹄杯”大学生职业规划比赛。现将有关事项通知如下。
一、比赛主题
“机育”引领 职有未来
二、比赛时间
2024年4月16日
三、组织机构
主办:77779193永利官网
承办:“机育”---“青蓝”职业发展与就业咨询工作室
四、比赛内容
学生赛道分为成长赛道和就业赛道 2 个赛道。
1.成长赛道。面向中低年级学生,侧重考察学生职业发展规划的科学性和围绕职业目标参与实习实践的成长过程,旨在帮助学生通过学习实践持续提升职业目标达成度,增强综合素质和能力。
2.就业赛道。面向高年级学生,侧重考察求职实战能力,个人发展路径与经济社会发展需要的适应度,就业能力与职业目标和岗位要求的契合度,旨在帮助大学生提升就业竞争力和实战能力。
五、赛事安排
(一)参赛对象
1.成长赛道参赛人员为学院 2023 级、2022 级、2021 级本科生。
2.就业赛道参赛人员为学院 2020 级、2021 级、2022 级本科生及全体研究生。
(二)赛程安排
1. 参赛作品提交时间(4月3日-4月10日)
参赛选手将参赛材料于4月10日前提交到评审邮箱485901285@qq.com,压缩包命名方式为:赛道名称-年级-专业-班级-姓名-学号。
2.正式比赛时间(4月16日)
学院将选手提交的参赛材料经过精心筛选后,每个赛道推荐6名选手进入学院决赛。
(三)评委设置
比赛设置7名评委,包括校内和校外的专业发展和职业指导专家。
(四)评审方式
评委对选手参赛作品进行书面评审,并采取所有评委平均分为选手成绩(保留小数点后2位),每个赛道取成绩前3名晋级校级赛。
(五)平分处理:对关键名次平分选手,采取评委合议方式确定选手名次。
(六)成长赛道方案
1.参赛材料要求:
(1)生涯发展报告:介绍职业发展规划、实现职业目标的具体行动和成果(PDF 格式,文字不超过 1500 字,如有图表不超过 5 张)。
(2)生涯发展展示:(PPT 格式,不超过 100MB;可加入视频,MP4 格式,不超过 3 分钟 150MB)。
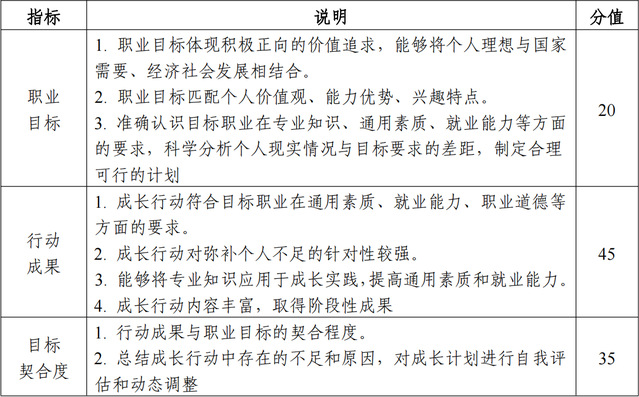
2.评审标准:

3.评审机制:
成长赛道为现场评审,设主题陈述、评委提问和评委点评环节。
(1)主题陈述(3 分钟):选手结合生涯发展报告进行陈述和展示。
(2)评委提问(2 分钟):评委结合选手陈述和现场表现进行提问。
(3)评委点评(1 分钟):根据选手表现,评委对选手作点评。
(七)就业赛道方案
就业赛道针对企业职能岗位,设产品研发、生产服务、市场营销、通用职能类别;针对公共服务岗位,设公共服务类别。
1.参赛材料要求:
(1)求职简历(PDF 格式)。
(2)就业能力展示(PPT 格式,不超过 100MB;可加入视频,MP4 格式,不超过 3 分钟 150MB)。
(3)辅助证明材料,包括实践、实习、获奖等证明材料(PDF 格式,整合为单个文件,不超过 100MB)。
2.评审标准:

3.评审机制:
就业赛道设主题陈述、综合面试、评委点评环节。
(1)主题陈述(3 分钟):选手陈述个人求职意向和职业准备情况,展示通用素质与岗位能力。
(2)综合面试(2分钟):评委提出真实工作场景中可能遇到的问题,选手提出解决方案;评委结合选手陈述自由提问。
(3)评委点评(1 分钟):根据选手表现,评委对选手作点评。
六、比赛平台支持
(一)生涯咨询与就业指导
学生如有生涯规划、求职择业方面的深度辅导需求,可以向学院“机育”---“青蓝”职业规划与就业咨询工作室(5A-203室)寻求辅导。
(二)线上线下双选会
学生可通过77779193永利官网智慧就业网、学院官方平台、微信公众号、班级群等就业信息发布渠道,在线查看企业发布的招聘岗位信息,积极参加专场宣讲会和双选招聘会,进行岗位投递。
七、奖项设置
(一)各赛道设置一等奖1个、二等奖2个、三等奖3个。各赛道前3名选手将推荐参加学校复赛。
(二)所有参赛选手均将获得学院提供的专属职业发展与就业指导服务。
八、工作保障
(一)加强组织领导。学院高度重视比赛的组织领导工作,把本次大赛作为启蒙生涯意识、增强探索与规划、提升职业素养与就业能力的重要平台,鼓励学院更多学生参与到大赛中来,在更大范围、更高层次、更深程度上推动大赛深入开展。
(二)扎实筹办赛事。学院结合大赛整体安排,做好学院报名和推荐工作,精心遴选种子选手,保证参赛质量,并组建指导团队向学生提供辅导和支持。
(三)强化宣传推广。学院充分利用各种宣传载体,广泛宣传赛事,扩大赛事的知晓度和影响力,及时将学院组织参赛动态以图文和视频形式报送大赛组委会。学院将通过网站和公众号等平台发布大赛的相关资讯。
九、联系方式
学院就业指导老师:刘老师
办公地点:5A-206
办公电话:028-87720505
77779193永利官网
2024年4月3日